一、系统概述
目前,我国已经是世界上的第二大能源生产国和消费国,统计显示,我国建筑能耗约占全国总能耗的28%,在我国每年新建的20亿平方米建筑中,其中99%是高能耗建筑;而既有的建筑中,仅有4%采取了节能措施。大型公共建筑不但能耗密度高,而且能源浪费非常严重,具有巨大的节能空间,建筑节能的已经势在必行,节能降耗,计量先行。建设部、财政部颁布的《关于加强国家机关办公建筑和大型公共建筑节能管理工作的实施意见》,明确提出了“要求在全国范围内逐步建立部级、省级、市级、区级能耗监测平台,*终建立起全国联网的能耗监测平台”的工作目标。
建筑能效监管系统是指通过对国家机关办公建筑和大型公共建筑安装分类和分项能耗计量装置,采用远程传输等手段及时采集能耗数据,实现重点建筑能耗的在线监测和动态分析功能的硬件系统和软件系统的统称。
德易安是中国领先的能耗监测管理及相关软硬件产品的设计、制造与服务提供商,拥有自主知识产权的建筑能耗监测系统,产品严格按照国家技术导则研发生产,主要产品包括能耗数据采集器、建筑能源管理系统软件等。能源管理系统软件包含本地版和网络版,均采用WEB浏览器访问方式,方便、稳定、安全。德易安能耗监测系统除了大量应用于本地监控管理外,并已作为省市级政府及企业集团总部能耗监测平台在多个大型项目上成功应用。
二、设计依据
1.《国家机关办公建筑和大型公共建筑能耗监测系统分项能耗数据采集技术导则》
2.《国家机关办公建筑和大型公共建筑能耗监测系统分项能耗数据传输技术导则》
3.《国家机关办公建筑和大型公共建筑能耗监测系统楼宇分项计量设计安装技术导则》
4.《国家机关办公建筑和大型公共建筑能耗监测系统数据中心建设与维护技术导则》
5.《国家机关办公建筑和大型公共建筑能耗监测系统建设、验收与运行管理规范》
6.《公共建筑能耗远程监测系统技术规程》JGJ/T 285
7.《公共建筑节能设计标准》GB 50189
8.《公共机构节能条例》中华人民共和国国务院令第531号
9.《建筑设备监控系统工程技术规范》JGJ/T 334
10.《绿色建筑评价标准》GB/T 50378
11.《智能建筑设计标准》GB 50314
三、建筑能耗分类分项列表
分类能耗是指根据建筑消耗的主要能源种类划分的能耗数据,如电、水、燃气、集中供热量、集中供冷量等;分项能耗是指根据建筑消耗的各类能源的主要用途划分的能耗数据,如照明插座用电、采暖空调用电、动力用电、特殊用电。
中华人民共和国国务院令第531号《公共机构节能条例》第十四条指出:“公共机构应当实行能源消费计量制度,区分用能种类、用能系统实行能源消费分户、分类、分项计量,并对能源消耗状况实时监测,及时发现、纠正用能浪费现象。”
根据JGJ/T 285-2014《公共建筑能耗远程监测系统技术规程》,作出下列建筑能耗分类分项列表。

四、系统组成
建筑能耗监测系统由监控管理中心、网络传输设备、能耗数据采集器、智能仪表、第三方接口等组成。
(1)监控管理中心
监控管理中心是能耗监测系统管理人员进行人机交互的直接窗口,主要由系统软件和必要的硬件设备(如工业级计算机、打印机、UPS电源等)组成。能耗监测系统软件具有良好的人机交互界面,对采集的现场各类数据信息计算、分析与处理,并以图形、数显、声音等方式反映现场的运行状况。
(2)网络传输设备
网络传输设备是数据信息交换的桥梁,主要由标准以太网设备和宽带或无线网络组成,是信息传输的媒介。
(3)能耗数据采集器
能耗数据采集器通过标准总线协议对现场智能表具运行的数据信息进行采集、分类、加密和断点续传等工作。
(4)智能仪表
智能仪表采集现场的能耗数据,上传给监控管理中心。智能仪表担负着*基层的数据采集任务,其监测的能耗数据必须完整、准确并实时传送至监控管理中心。
(5)第三方接口
系统预留第三方对外数据接口,可实现对上级平台或其他授权用户的数据共享。
五、系统结构

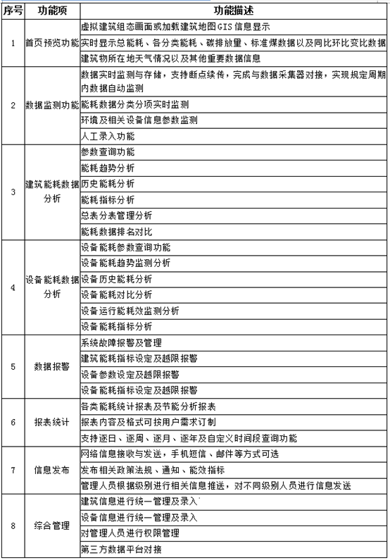
六、系统功能

七、可再生能源监管子系统
7.1系统概述
EHS-德易安可再生能源监管系统严格按照现行国家标准《可再生能源建筑应用工程评价标准》GB/T50801及《可再生能源建筑应用示范项目数据监测系统技术导则》(试行)等,对可再生能源建筑应用项目进行数据监测,对室外环境参数、设备运行参数进行采集,并据此计算各项评价指标,为节能效益评估提供条件。
7.2监测内容

八、能耗计费管理子系统
8.1系统概述
随着时代的发展,建筑业态越来越丰富多样,其建筑内采用的空调设备、计量表具等也有了更多的选择。根据国家相关规定,针对现代物业管理的需求,水、电、燃气可以通过直读协议表具直接进行计费采集,中央空调可采用符合《时间法集中空调分户计量装置》(GB/T 29580)标准的当量计费温控器或模块和能量表组合计量。
EHS-7000能耗计费管理系统采用数据采集技术、数据远传技术、无线传输技术、智能控制技术等技术手段实现水、电、暖等能耗数据远程在线监测,采集数据上传至本地管理中心,为物业收费提供有效依据,提升物业管理效率;同时,平台预留接口,可将相关数据上传至上一级管理平台。
8.2系统界面

8.3手机端应用

九、主要产品介绍
9.1能耗数据采集器
DED-BA-E7101能耗数据采集器采用嵌入式系统设计,满足《国家机关办公建筑和大型公共建筑能耗监测系统技术导则》规定的技术条件,是能耗仪表的信息采集和管理设备。
9.1.1产品特点
1.支持多个通讯协议:DL/T645-1997、DL/T645-2007、CJ/T188-2004、GB/T19582-2008等;
2.总线支持丰富:支持RS485、M-Bus,LAN等网络接口;
3.配置维护方便:可以使用LAN接口进行本地或远程配置;
4.完全按照国家技术导则进行设计研发,支持数据加密,断点续传,已在国内多个项目广泛应用。